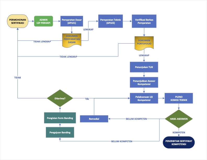
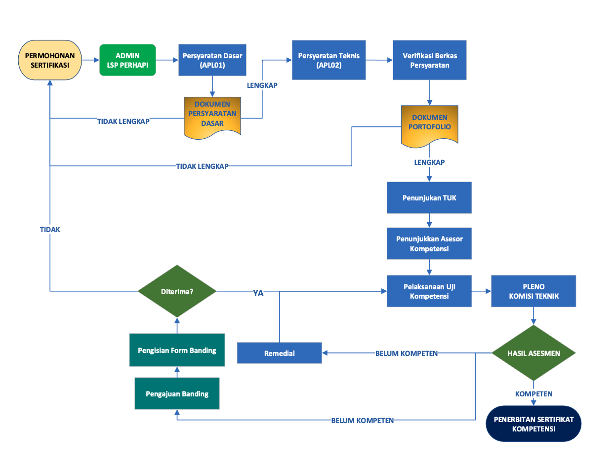
1. Permohonan Sertifikasi
Asesi mengajukan permohonan kepada LSP PERHAPI untuk mengikuti sertifikasi.
2. Pemeriksaan Awal oleh Admin
Admin LSP PERHAPI memeriksa permohonan yang masuk.
3. Pemeriksaan Persyaratan Dasar (APL01)
Asesi diminta melengkapi dokumen persyaratan dasar, jika dokumen belum lengkap, Asesi diminta melengkapi terlebih dahulu.
4. Pemeriksaan Persyaratan Teknis (APL02)
Selanjutnya Asesi dapat melengkapi dokumen persyaratan teknis.
5. Verifikasi Berkas Persyaratan
Asesor Kompetensi yang ditugaskan memeriksa kelengkapan dokumen portofolio yang diajukan Asesi.
Jika dokumen portofolio lengkap, proses dapat dilanjutkan ketahapan asesmen selanjutnya. Asesi wajib melengkapi dokumen portofolio persyaratan teknis sebelum proses asesmen berlangsung.
6. Penunjukan TUK (Tempat Uji Kompetensi)
Asesi akan diberikan informasi oleh Admin LSP Perhapi mengenai lokasi atau tempat uji kompetensi serta waktu pelaksanaan asesmen.
7. Pelaksanaan Uji Kompetensi
Asesi mengikuti Asesmen sesuai bidang yang diajukan bersama Asesor yang ditugaskan dari LSP PERHAPI.
8. Pleno Komisi Teknik
Hasil uji kompetensi Kompeten atau Belum Kompeten dibahas oleh Komisi Teknik
9.Hasil Asesmen
- Kompeten → Peserta akan mendapatkan sertifikat kompetensi.
- Belum Kompeten → Peserta dapat mengikuti remedial (perbaikan) atau mengajukan banding.
10.Proses Banding
Asesi Belum Kompeten bisa melakukan remedial atau mengajukan banding dengan mengisi form banding kemudian Permohonan banding diproses oleh Komisi Teknik dan Admin LSP PERHAPI.
Jika permohonan banding diterima, Asesi bisa mengikuti remedial kembali.
11.Penerbitan Sertifikat
Asesi Kompeten diterbitkan Sertifikat Kompetensi.


